문제 출처 : https://www.acmicpc.net/problem/2531
2531번: 회전 초밥
첫 번째 줄에는 회전 초밥 벨트에 놓인 접시의 수 N, 초밥의 가짓수 d, 연속해서 먹는 접시의 수 k, 쿠폰 번호 c가 각각 하나의 빈 칸을 사이에 두고 주어진다. 단, 2 ≤ N ≤ 30,000, 2 ≤ d ≤ 3,000, 2 ≤
www.acmicpc.net

문제
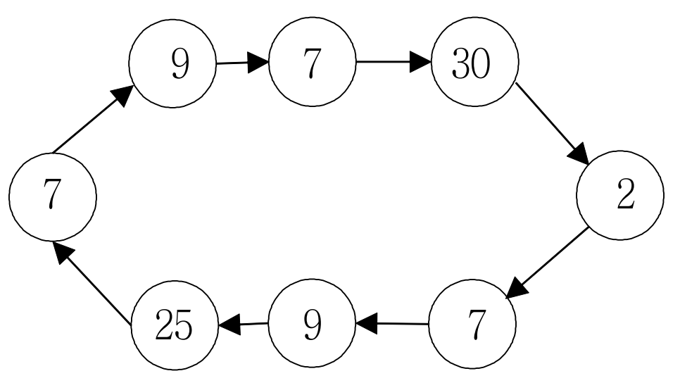
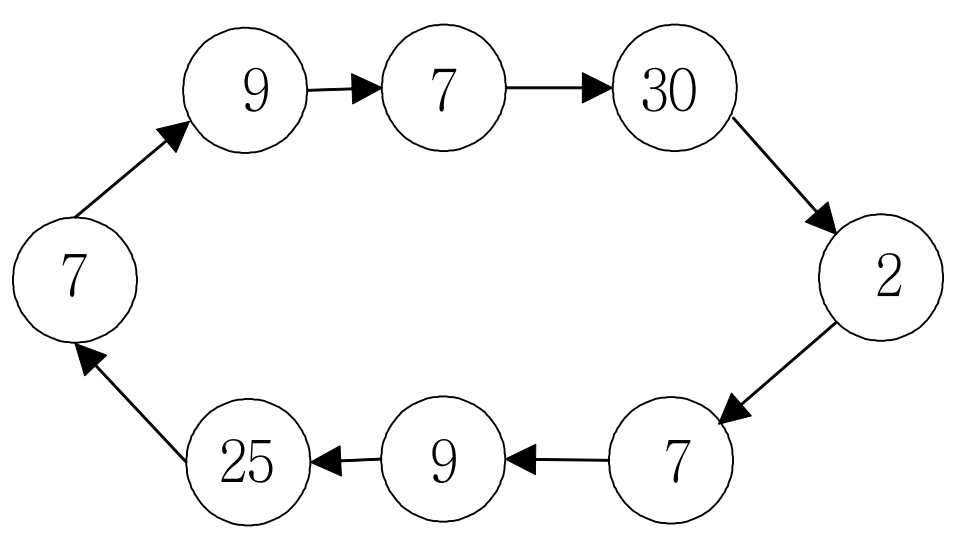
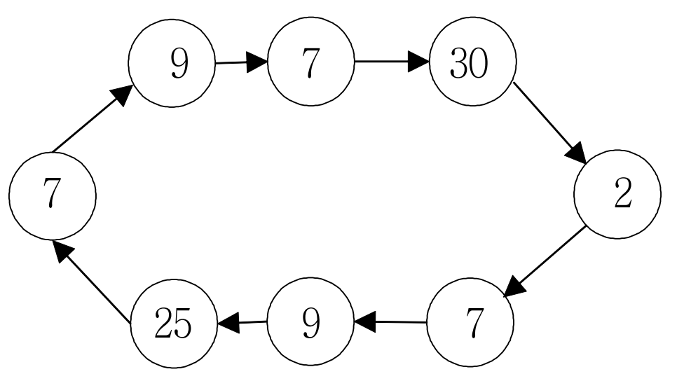
회전 초밥 음식점에는 회전하는 벨트 위에 여러 가지 종류의 초밥이 접시에 담겨 놓여 있고, 손님은 이 중에서 자기가 좋아하는 초밥을 골라서 먹는다. 초밥의 종류를 번호로 표현할 때, 다음 그림은 회전 초밥 음식점의 벨트 상태의 예를 보여주고 있다. 벨트 위에는 같은 종류의 초밥이 둘 이상 있을 수 있다.

새로 문을 연 회전 초밥 음식점이 불경기로 영업이 어려워서, 다음과 같이 두 가지 행사를 통해서 매상을 올리고자 한다.
- 원래 회전 초밥은 손님이 마음대로 초밥을 고르고, 먹은 초밥만큼 식대를 계산하지만, 벨트의 임의의 한 위치부터 k개의 접시를 연속해서 먹을 경우 할인된 정액 가격으로 제공한다.
- 각 고객에게 초밥의 종류 하나가 쓰인 쿠폰을 발행하고, 1번 행사에 참가할 경우 이 쿠폰에 적혀진 종류의 초밥 하나를 추가로 무료로 제공한다. 만약 이 번호에 적혀진 초밥이 현재 벨트 위에 없을 경우, 요리사가 새로 만들어 손님에게 제공한다.
위 할인 행사에 참여하여 가능한 한 다양한 종류의 초밥을 먹으려고 한다. 위 그림의 예를 가지고 생각해보자. k=4이고, 30번 초밥을 쿠폰으로 받았다고 가정하자. 쿠폰을 고려하지 않으면 4가지 다른 초밥을 먹을 수 있는 경우는 (9, 7, 30, 2), (30, 2, 7, 9), (2, 7, 9, 25) 세 가지 경우가 있는데, 30번 초밥을 추가로 쿠폰으로 먹을 수 있으므로 (2, 7, 9, 25)를 고르면 5가지 종류의 초밥을 먹을 수 있다.
회전 초밥 음식점의 벨트 상태, 메뉴에 있는 초밥의 가짓수, 연속해서 먹는 접시의 개수, 쿠폰 번호가 주어졌을 때, 손님이 먹을 수 있는 초밥 가짓수의 최댓값을 구하는 프로그램을 작성하시오.
입력
첫 번째 줄에는 회전 초밥 벨트에 놓인 접시의 수 N, 초밥의 가짓수 d, 연속해서 먹는 접시의 수 k, 쿠폰 번호 c가 각각 하나의 빈 칸을 사이에 두고 주어진다. 단, 2 ≤ N ≤ 30,000, 2 ≤ d ≤ 3,000, 2 ≤ k ≤ 3,000 (k ≤ N), 1 ≤ c ≤ d이다. 두 번째 줄부터 N개의 줄에는 벨트의 한 위치부터 시작하여 회전 방향을 따라갈 때 초밥의 종류를 나타내는 1 이상 d 이하의 정수가 각 줄마다 하나씩 주어진다.
출력
주어진 회전 초밥 벨트에서 먹을 수 있는 초밥의 가짓수의 최댓값을 하나의 정수로 출력한다.

알고리즘 분류
풀이
2021.10.18 - [알고리즘 문제 풀이/백준] - 백준 15961 회전 초밥 c++ (투 포인터)
이전 c++로 풀었떤 문제와 동일한 문제인데 입력 크기만 다르다.
투 포인터로 잘 풀었다면, 이 문제와 저 문제에 동일한 코드로 제출해도 통과한다.
풀이는 위의 글에서 확인할 수 있고, 아래 코드를 봐도 쉽게 이해할 수 있지만 간단히 핵심만 설명하면,
시작 포인터 s 와 끝 포인터 e를 k간격으로 두고, s부터 e까지의 초밥들의 개수를 저장한다.
그리고 저장된 초밥들의 종류의 수를 cnt로 두고, 시작포인터 s를 0부터 n-1까지 검사하며 s인덱스의 초밥을 빼고,
e인덱스의 초밥을 더하여 cnt를 갱신한다. 만약 현재 k개의 연속된 초밥 안에 c 초밥이 있다면 그냥 cnt, c 초밥이 없다면 무료로 하나를 더 받을 수 있으니 cnt+1로 갱신한다. 시작포인터 s를 n-1까지 하는 것은, 회전! 초밥이기 때문에 s~e가 1차원 배열의 한 바퀴를 돌아서 마이너스 인덱스부터 시작하는 경우를 고려함이다. 만약 s가 n이라면 s가 0인 것과 같기 때문에 n-1까지 검사한다.
코드
val br = System.`in`.bufferedReader()
//2<=n<=30000
//2<=d<=3000
//2<=k<=3000
//1<=c<=d
fun main() = with(System.out.bufferedWriter()){
//가짓수의 최댓값 구하기
val (n, d , k , c )= br.readLine().split(' ').map{it.toInt()}
val set = IntArray(d+1)
val input = IntArray(n){br.readLine().toInt()}
var cnt=0
var answer=0
var e =0
while(e<k){
val next = input[e]
if(set[next]==0){
cnt++
}
set[next]++
e++
}
if(set[c]==0){
answer = answer.coerceAtLeast(cnt+1)
}
else{
answer = answer.coerceAtLeast(cnt)
}
for(s in input.indices){
if(set[input[s]]==1){
cnt--
}
set[input[s]]--
if(set[input[e]]==0){
cnt++
}
set[input[e]]++
e = (e+1)%n
answer = if(set[c]==0){
answer.coerceAtLeast(cnt+1)
} else{
answer.coerceAtLeast(cnt)
}
if(answer==k+1){
break
}
}
write("$answer")
close()
}'알고리즘 문제 풀이 > 백준' 카테고리의 다른 글
| 백준 3085 사탕 게임 Kotlin (완전 탐색) (0) | 2022.01.27 |
|---|---|
| 백준 2635 수 이어가기 Kotlin (완전탐색) (0) | 2022.01.26 |
| 백준 1343 폴리오미노 Kotlin (그리디) (0) | 2022.01.24 |
| 백준 20116 상자의 균형 Kotlin (누적 합) (0) | 2022.01.23 |
| 백준 11663 선분 위의 점 Kotlin (이분 탐색) (0) | 2022.01.22 |
댓글